LukeChmilenko.com: Custom WordPress Design & Build

A custom publishing platform built to support how readers discover, follow, and invest in Luke’s work.

Role

Design, UX, Development

Platform

WordPress

Timeline

May 2025 - Jul 2025

Overview

Custom WordPress Publishing Platform for a LitRPG Author

Luke Chmilenko, a renowned LitRPG author, had an expanding catalog of series, serialized releases, and subscription content that required more than just a visual update. The platform needed to function as a structured publishing system capable of supporting long-form reading, commerce, and paid access within a cohesive WordPress architecture.

This project focused on rebuilding the site from the ground up, aligning UX research, content modeling, and performance-minded engineering to create a scalable foundation for continued growth.

Project Intention

Platform with purpose

Luke’s web presence needed to evolve alongside his writing popularity. With expanding series, ongoing serialized content, and a growing reader base, the site required stronger organizational logic and operational cohesion: supporting discovery, commerce, and subscription access within a unified experience.

Structured for Growth

Build a scalable WordPress framework capable of supporting expanding series, recurring content releases, and evolving product offerings without structural limitations.

Reader-Centered Experience

Design navigation, reading environments, and purchase flows around how users discover, consume, and return to long-form fiction.

Integrated Commerce & Access

Unify book sales, subscription content, and account management within a cohesive system that reduces friction for both readers and administrators.

Strategy & UX Planning

Before design began, the focus was on how readers would navigate content, discover books, and complete purchases or subscriptions efficiently. GA4 analysis and Microsoft Clarity session recordings were used to evaluate entry points, scroll behavior, navigation loops, and drop-offs on the existing website. This informed a structural planning phase centered on publishing workflows and conversion clarity rather than visual refresh alone.

The planning phase included:

  • Reviewing traffic and behavior patterns across key landing pages

  • Auditing existing content organization and publishing structure

  • Mapping user journeys and content relationships across serials, books, and gated content

  • Defining sitemap and template architecture prior to interface design

  • Identifying friction in checkout and account management flows

The objective was to design a scalable publishing system: one that supported rapid content growth while maintaining consistency across reading, commerce, and subscriber experiences.

GA4 traffic density and user flow evaluation

Sitemap/function flow planning

Microsoft Clarity click tracking (heatmap)

Platform Architecture

This new site was developed as a custom WordPress theme built around a systems-first architecture. Flexible content modeling, commerce, and paid access were structured to work together without reliance on page-builder dependencies.

The platform formalized:

  • ACF-powered flexible content modules for scalable page composition

  • Template-driven serial publishing with structured navigation

  • WooCommerce integration optimized for product clarity and conversion

  • MemberPress integration with custom paywall view overrides

  • Clear separation between marketing pages, reading templates, and account areas

This foundation enabled new series, books, and chapters to be published efficiently, maintaining consistent user experience patterns across reading, commerce, and subscription workflows.

Custom ACF fields for all primary content

Content modeling for clarity of relationships

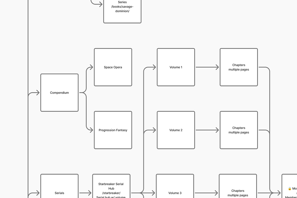
Publishing & Reader Experience

Serials required a controlled, user-friendly reading environment, designed to support long-form engagement and intuitive navigation. The platform introduced a template-driven system designed for continuity and usability. This included:

  • Parent “Serial” pages with volume switching

  • Chapter templates with consistent previous/next navigation

  • Dropdown ordering logic resolving chapter numbering conflicts

  • Light and dark reading modes

  • Adjustable font size controls

  • Subscription-aware content gating

The result was a repeatable publishing workflow paired with a reader-focused interface.

Serial index with volume selection

Single chapter view

Commerce Integration

Commerce and subscription logic were integrated directly into the platform architecture rather than appended after development. Enhancements included:

  • Variable product support for paperback and hardcover bundles

  • AJAX add-to-cart with side-cart compatibility

  • Custom WooCommerce order status aligned with operational workflow

  • Goodreads badge integration on relevant product pages

  • Branded MemberPress paywall overrides

These systems reduced friction and maintained continuity between reading, subscription management, and purchasing experiences, supporting user success and operational efficiency.

WooCommerce product page

WooCommerce side cart

My Account view

Operational Automation & Performance

Beyond the reader experience, the platform also optimized operational workflows, reducing administrative overhead while ensuring scalable content delivery and consistent performance. This included:

  • Weekly digest emails combining comment moderation and form submission summaries

  • Comment anti-spam hardening (honeypot, timing validation, rate limiting, disabled pingbacks and REST comment routes)

  • Custom account endpoint for subscriber email preference management

  • Versioned theme assets for cache control

  • Conditional loading of heavier scripts such as reCAPTCHA

The result is a publishing platform that supports growth without increasing operational complexity.

Visual Design & Final Execution

With the structural foundation established, the visual direction focused on reinforcing the tone of Luke’s fiction while maintaining readability and usability across long-form content. The design emphasized:

  • A modern, genre-appropriate aesthetic aligned with epic fantasy themes

  • High-contrast typography optimized for extended reading sessions

  • Controlled color usage to maintain mood without overwhelming content

  • Clear visual hierarchy across series pages, book listings, and chapters

  • Subtle animation and UI transitions to enhance interaction without distraction

Reading environments were designed to feel immersive yet comfortable, particularly through light/dark modes and simplified chapter layouts. Commerce pages maintained consistency with the broader brand while supporting conversion clarity.

Design and development were integrated from the outset, ensuring new content inherits consistent visual hierarchy, accessibility considerations, and system structure automatically.

Books page

Subscription page

Home book slider

Compendium content index

Footer news and CTA

Post-Launch Validation

In the first 6 months after launch, a lightweight qualitative and quantitative evaluation was conducted to understand how readers were engaging with the new site. A small set of curated user testing scenarios was run with actual readers, supplemented by anonymous website polls and feedback forms sent to email and social followers.

Key insights led to refinements in:

  • Series and chapter discovery pathways

  • Subscription onboarding clarity

  • Purchase flow hierarchy and labeling

  • Content access messaging

These post-launch adjustments ensured the platform was not only functionally robust, but behaviorally aligned with reader expectations, reinforcing the success of the initial design and architecture choices.

Curated scenario recording sessions (qual)

Anonymous website polling (quant)

Direct link feedback form for social/email audience

Userbrain testing panel

Closing Thoughts

With the opportunity that Luke presented to me to build this the way I thought it should be built, I embraced every facet of a good web development project I know and love:

  • Pre-project Scope-driven planning and mapping
  • UX-driven design process, including referencing past data
  • Custom WordPress theming for Luke, not regurgitated or bloated from another author or project
  • Custom functionality for managing his books, subscriber serial access, and WooCommerce integration, all tailored to his needs
  • Optimization and performance efforts, both during and after launch

What would I have done different if I had to do it again?

  • Even more user testing ahead of time. The client had specific deadlines to meet, so we needed to draw a happy medium, but another round of qualitative testing specifically would have done nothing but improve the initial outcome.
  • Not portrayed in this case study, but my monthly relationship is on going, so many opportunities since the original build were evolved and addressed using, including a complete user testing initiative that we rolled out 6 months after launch, where we unleashed a full suite of quant and qual testing (screen recordings, heatmaps, analytics behavior, curated user testing scenarios, anonymous polling, and community-focused feedback requests) to fill in any further gaps.