MLTA: Custom WordPress Member Platform

A rebuild of MLTA into a modern member platform, designed around how the association actually operates.

Role

Design, Development, Strategy

Platform

WordPress

Timeline

Aug 2025 - Dec 2025

Overview

Transforming a legacy association website into a role-aware member platform

MLTA’s previous website functioned primarily as a public information hub. Members could access gated content and submit dues through a generic payment form, but core workflows, including dues tracking, company management, and annual data updates, were handled off-site through manual processes.

There was no structured member dashboard, no contextual dues visibility, and no integrated lifecycle management.

This project rebuilt the platform from the ground up. The work included a full public-facing redesign and the introduction of a structured membership system designed to bring operational processes on-platform and make them visible to members.

The objective was straightforward: create a system that reflects how the association actually operates, while modernizing its public presence.

Platform Priorities

Designing for Structure, Not Surface

This project focused less on visual reinvention and more on building a durable operational foundation. The goal was to design a system for how the association actually functions, reducing friction for members while strengthening administrative clarity behind the scenes.

Foundational Member Infrastructure

The platform introduced structured membership modeling and role-based dashboards where none previously existed, transforming limited gated content into a fully contextual member experience.

Transparent Dues & Lifecycle Management

Dues processing evolved from a generic payment form into a contextual, enforceable system that supports pricing logic, reminders, and real-time member visibility.

Operational Systems Integration

Previously off-site administrative workflows were consolidated into the platform, supported by repeatable tooling and safeguards that reduce institutional risk.

Confident, Comfortable Modernization

The entire public experience was rebuilt with a modern design system that elevates credibility while preserving familiar navigation patterns for a traditionally structured audience.

Discovery & Systems Mapping

Because the previous member experience was minimal and largely disconnected from operational workflows, discovery focused on understanding both behavioral usage patterns and administrative reality.

This included evaluating:

  • How members navigated and attempted to access information (via analytics and session review)
  • How dues were tracked and enforced outside the platform
  • How membership data was currently processed
  • How company-based memberships functioned in practice
  • What visibility members did and did not have into their own status
  • Where administrative friction occurred during renewal cycles

The core challenge was structural. Membership data, financial processes, and recurring administrative tasks existed, but they operated independently from the website. The opportunity was not to refine an interface, but to model these relationships accurately and consolidate them into a unified system.

Visual sitemap planning

Existing user behavior analysis via Clarity

Membership Modeling

Before interface design began, the membership structure required clear definition. MLTA operates primarily through company-based memberships, with individual users assigned under companies and varying administrative responsibilities. The new platform formalized:

  • Company-level membership entities
  • Assigned individual user accounts
  • Defined Company Admin and Member roles
  • Permission-based directory visibility
  • Staff-level administrative oversight controls

This modeling phase established the foundation for individualized dues tracking, CSV import tooling, and lifecycle management — capabilities that did not previously exist within the site. Rather than layering features onto WordPress, the objective was to align the platform architecture with the organization’s actual operational structure.

User role permission matrix

Before/after systems comparison

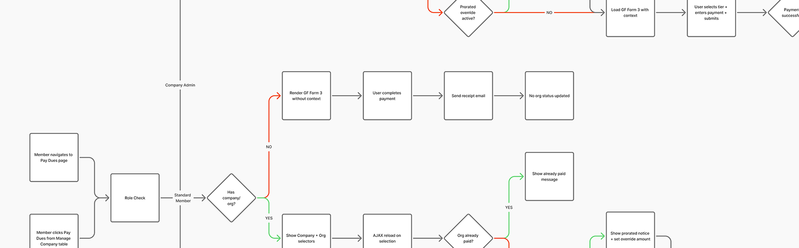
Dues payment user flow

Members Area Design

The previous site offered gated content but no contextual account experience. The new Members Area was introduced as a structured, front-end dashboard built around common member tasks:

  • Reviewing and paying dues

  • Registering for events

  • Managing company and organization information

  • Updating profile and directory data

  • Accessing member-only resources

Each role receives a tailored experience. Company Administrators can manage users and company-level details without accessing wp-admin, while standard Members see only the tools relevant to them. Members can update key information directly from the front end, including password and directory details. Account state is tracked to support reliable administrative workflows.

The result is a self-serve environment that reduces dependency on email-based requests and backend training.

Manage Company view

Edit Profile view

Dues & Lifecycle Management

Previously, dues were submitted through a generic form, with tracking handled externally. The new system brings dues fully on-platform.

It supports:

  • Member-type-based pricing logic

  • Company and individual payment contexts

  • Pro-rated adjustments

  • “Already paid” handling

  • Automated reminders and escalation logic

  • Account restrictions for non-payment

Members can now see their status in context, while administrators work within a structured, auditable system. This replaces a disconnected MS Access database with integrated lifecycle management.

Company-specific Pay Dues form

Admin Dues Settings

Events Infrastructure

The events system was rebuilt to support both in-person and virtual programming.

Key capabilities include:

  • Multi-day and non-contiguous event scheduling

  • Virtual meeting (smart event conditionals to hide physical-location fields)

  • Calendar integration (Google Calendar + .ics format)

  • Automated archiving of past events

  • Attendee list validation and export tools

  • Registrant visibility and communication workflows

The goal was to create a flexible but structured system that can scale with the association’s educational needs.

Single event agenda table

Attendee CSV export feature

Google/.ics calendar event features

Edit screen for agenda

Operational Tooling & Admin Improvements

Administrative processes such as CSV imports and annual updates were historically managed off-site. The rebuild consolidated these workflows within the platform and introduced:

  • Repeatable WP-CLI tooling for bulk operations

  • Documented runbooks for recurring tasks (i.e. user welcome emails, login reminders)

  • Editing guardrails where structured data needed protection (formatted fields everywhere with controlled flexibility)

  • Clearer separation within the admin interface

These changes reduce operational risk and improve continuity, allowing the MLTA executive team to facilitate this seamlessly with site-wide presentation updates.

Example edit screen for events

Custom WP admin menu organization

Public-Facing Rebuild

In parallel with the membership system introduction, the public website was fully redesigned. The previous site lacked visual cohesion and modern structure. The new design introduces:

  • A contemporary visual system

  • Consistent card-based content patterns

  • Clearer information hierarchy

  • Improved event and news visibility

  • Familiar navigation patterns for long-standing members

The approach prioritized clarity and credibility over novelty. The site feels current without disrupting user comfort.

Closing Thoughts

The rebuilt platform:

  • Introduces structured member dashboards for the first time

  • Consolidates dues tracking into an integrated lifecycle system

  • Enables Company Administrators to manage users without backend training

  • Brings recurring administrative workflows on-platform

  • Improves data integrity through structured modeling

  • Modernizes the public experience while maintaining usability

The result is a platform that supports both member needs and operational stability.

What would I have done different if I had to do it again?

In a future iteration, I would introduce structured scenario testing earlier with Company Administrator personas to validate edge cases in multi-user management before development accelerated.

I would also conduct full operational simulations of dues cycles earlier in the timeline to surface complex lifecycle scenarios before migration pressures increased.